Hello,
In this setup when I change U5 for AD8047, simulation starts, advance a little bit, then due do convergence problems advance extremely slowly.
Any suggestions ?
Thanks.

AD8047
Production
The AD8047 and AD8048 are very high speed and wide bandwidth amplifiers. The AD8047 is unity gain stable. The AD8048 is stable at gains of two or greater...
Datasheet
AD8047 on Analog.com
Hello,
In this setup when I change U5 for AD8047, simulation starts, advance a little bit, then due do convergence problems advance extremely slowly.
Any suggestions ?
Thanks.

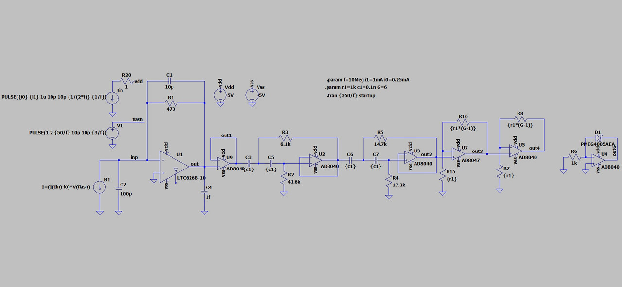
Similar setup, where I changed once more opamps.
Simulation runs until the end ... but can I trust the results (e.g. out6 goes up to 14) ?
Thanks.


Hi Pavel47,
Thank you very much for your participation in this community by reporting a possible issue in one of our device models.
I will reach out to the ADI experts on this device to review the application circuit design and the LTspice model.
Can you please upload your simulation files? Thanks again.
Hi John,
Could you reproduce the case.
Sincerely
Hi Pavel47,
There simulation time of this circuit takes around 200seconds. SPICE Error Log contains a long list of instances of convergence problems.
By changing the last op-amp stage with the AD8040 instead of the AD8047(and connecting R6 to out 5) the simulation is much faster (12 seconds only).